CT-5711 – MÓDULO I/O, EXTENSÃO MASTER, MONTAGEM TRILHO DIN, TEMPERATURA -40 A 85°C, DIMENSÕES 115 X 14 X 75MM, PESO 65G, PROTEÇÃO IP20
![]()
| CT-5711 |
| Características e Especificações |
| CT-5711 Módulo mestre de extensão de barramento |
Categorias: Módulos I/O, Sistemas I/O, Motion & Automação
Visão Geral do Módulo
Características do Produto:
CT-5711 Módulo mestre de extensão de barramento
Descrição do Módulo:
O módulo mestre de extensão de barramento é usado para estender o barramento. O módulo mestre de extensão de barramento não possui dados de processo e parâmetros de configuração.
Fiação:
O cabo de extensão do barramento requer um cabo blindado de 5 núcleos, IBS+ e IBS- devem usar par trançado. PE garante um aterramento confiável e o comprimento total do cabo de extensão do barramento não deve exceder 10 metros.
Especificações Técnicas de Hardware do Módulo
| Parâmetros Técnicos | |
| Energia | Máx.20mA@5.0Vdc |
| Tipo de Montagem | Trilho DIN de 35mm |
| Tamanho | 115x14x75mm |
| Peso | 65g |
| Especificações Ambientais | |
| Temperatura Operacional | -40~85℃ |
| Umidade Operacional | 5%~95% RH (Sem Condensação) |
| Classe de Proteção | IP20 |
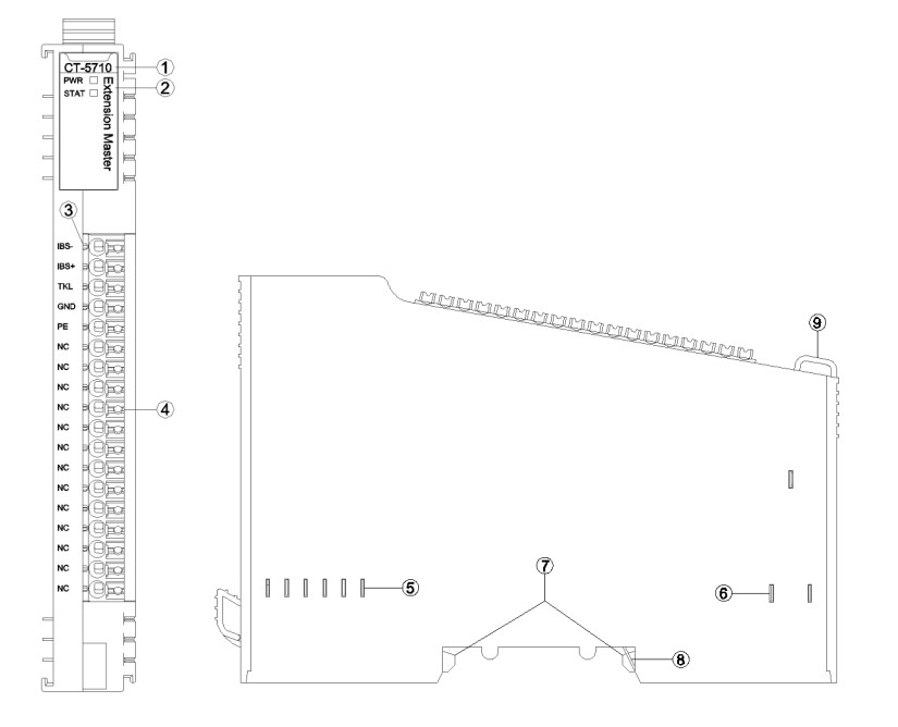
Desenho Técnico
- Tipo de Módulo
- Indicador de Estado
- N/A
- Terminal de Fiação e Identificação
- Barramento Interno
- Energia de Campo
- Fivela
- Folha de Aterramento Flexível
- Arnês de Fiação Fixo


Endereço Comercial:
R. José Correia Sérgio, 146 – Fazendinha
81320-010 | Curitiba/PR | Brasil
Comercial:
+55 41 3121.7200 | +55 41 9 8861.5399
contato@portwell.com.br
vendas@portwell.com.br








