CT-7220 – MÓDULO I/O, MÓDULO FONTE DE ALIMENTAÇÃO, TENSÃO 24VDC, CORRENTE MÁXIMA 8A, MONTAGEM TRILHO DIN, TEMPERATURA -40 A 85°C, DIMENSÕES 115 X 14 X 75MM, PESO 65G, PROTEÇÃO IP20, TENSÃO DE SAÍDA 5VDC (2A)
![]()
| CT-7220 |
| Características e Especificações |
| CT-7220 Módulo de Extensão de Fornecimento de Energia 5V/2A |
Categorias: Módulos I/O, Sistemas I/O, Motion & Automação
Visão Geral do Módulo
Características do Produto:
CT-7220 Módulo de Extensão de Fornecimento de Energia 5V/2A
Característica do Módulo:
Extensão de Energia do Sistema e Energia de Campo
Saída de Energia do Sistema 2A@5VDC
Extensão de Energia de Campo com Corrente de 8A
Não ocupa canal de módulo (substitui CT-7221)
Especificações Técnicas de Hardware do Módulo
| Parâmetros Técnicos | |
| Parâmetros Gerais | |
| Energia do Sistema | Nominal 24Vdc |
| Faixa | 9-36Vdc |
| Proteção | proteção contra sobrecorrente, proteção contra conexão reversa |
| Consumo de Energia Interno do Módulo | 20mA@5VDC |
| Corrente de Fornecimento do Barramento Interno | Máx:2.0A@5VDC |
| Isolamento | Isolamento da Energia do Sistema para Energia de Campo |
| Energia de Campo | Fonte de Alimentação 22~28V (Nominal: 24Vdc) |
| Proteção | proteção contra conexão reversa |
| Corrente de Fornecimento de Energia de Campo | Máx. DC 8A |
| Especificações Ambientais | |
| Temperatura Operacional | -40~85℃ |
| Umidade Operacional | 5%~95% RH (Sem Condensação) |
| Classe de Proteção | IP20 |
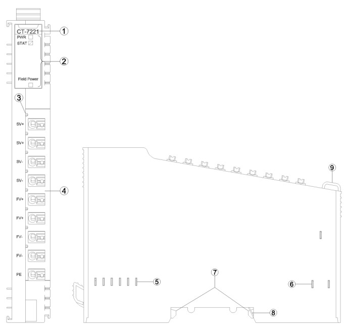
Desenho Técnico
① Tipo de Módulo
② Indicador de Estado
③ N/A
④ Terminal de Fiação e Identificação
⑤ Barramento Interno
⑥ Energia de Campo
⑦ Fivela
⑧ Folha de Aterramento Flexível
⑨ Arnês de Fiação Fixo


Endereço Comercial:
R. José Correia Sérgio, 146 – Fazendinha
81320-010 | Curitiba/PR | Brasil
Comercial:
+55 41 3121.7200 | +55 41 9 8861.5399
contato@portwell.com.br
vendas@portwell.com.br





